各院(部):
2024年,根据《国务院办公厅关于健全基本医疗保险参保长效机制的指导意见》(国办发〔2024〕38号),山东省人民政府办公厅印发了《关于健全基本医保参保长效机制的实施意见》,青岛市对2025年度居民医保政策做了相应调整。
2025年是基本医保参保长效机制实施的第一年,为做好我校学生2025年度青岛市居民医保参保缴费工作,根据青岛市相关规定,结合学校实际,现将相关事宜通知如下:
一、参保范围与原则
根据国家医保政策,学生应参加学校所在地基本医疗保险。为保障学生医疗权益,全日制在校学生(含本科生、硕士、博士研究生)原则上必须参加青岛市居民医疗保险。
注意:根据政策规定,学生“不能同时享受职工社会医疗保险待遇和居民社会医疗保险待遇,也不能同时享受青岛市和其他地区的社会医疗保险待遇”,所以请不要重复参保职工、居民两种医保(职工医保等待期除外),也不要重复参保两个地区的居民医保。
二、参保流程
大学生由学校统一办理参保登记。学生不要通过其他途径自己办理参保登记,否则将无法正常缴费。
学校收齐参保学生的信息、汇总整理后,录入医保系统进行参保登记;参保登记成功的,税务部门产生缴费数据后方可缴费。故缴费事宜待我校参保学生信息在医保系统登记成功后,另行通知。
三、待遇享受期(重要政策提醒)
2025年度,大学生在集中缴费期缴费的,医疗保险待遇享受期为2025年1月1日至2025年12月31日。新入学的学生入学当年在集中缴费期内首次在学籍地参保缴费的,医保待遇享受期可从9月1日起至次年12月31日。
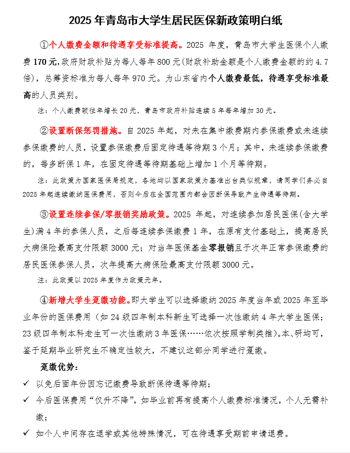
自2025年起,对未在居民医保集中缴费期内参保缴费或未连续参保缴费的人员,设置参保缴费后固定待遇等待期3个月;其中,未连续参保缴费的,每多断保1年,在固定待遇等待期基础上增加1个月等待期。等待期内不享受医保待遇。
举例:今年如果未在集中缴费期内缴纳2025年度青岛市或其他地区医保费,明年即使在集中缴费期缴纳了2026年度医保费,医保待遇也不能从2026年1月1日享受,需要等待3个月。
四、征缴政策(选摘)



五、缴费标准(重要政策提醒)
大学生每人缴纳170元。
六、缴费年度选择方式(重要政策提醒)
(一)趸缴:大学生可按学制趸缴,趸缴期内调整个人缴费标准的,个人不再补缴。(超出学制的本科生,如已调整至新年级(非毕业年级),也可选择趸缴。)
(二)年缴:也可按年度缴,只缴2025年度的。(延期毕业的研究生或本研一体化研究生,因不确定剩余在读年限,故建议选择年缴。)
举例:2023级本科生(学制四年),今年可选择只缴纳2025年度的170元,也可按学制缴纳正常毕业前剩余年度2025、2026、2027年度的170元*3=510元。
注意:选定缴费年度后不要随意更改,因为涉及税务办理退费、学校重新参保登记、税务重新产生缴费数据等流程,等待时间不可控,以免影响保险待遇。
七、缴费时间
今年集中缴费期截至2024年12月,选择趸缴的学生应在2024年12月25日前完成缴费到账。具体缴费事宜另行通知。
八、新参保学生请先确保原参保地医保已停保
今年新参保青岛市居民医保的学生(含今年新入学的青岛市生源本科生),在办理参保登记前,需要先办理原参保地的医保停保。
(一)如果重复参保的人员类别是“居民”
1.山东省内:参保人员可通过支付宝或微信搜索原参保所在地市医保小程序(如微信或支付宝搜索【德州医保】小程序),登录小程序,首页找到【我要办事】,点击【城乡居民暂停参保】,按提示要求办理暂停参保即可。
2.山东省外:建议联系原参保地医保经办机构协助处理暂停参保事宜。
(二)如果重复参保的人员类别是“职工”
学生需要自行联系原单位办理停保手续。
九、参保信息报送
(一)在集中缴费期内自愿参保或放弃参保的学生,均需于10月30日16:00前用电脑登陆(手机端暂不支持)“学生保险系统(https://xsda.upc.edu.cn/zzgz_bx)-居民医保(学生)-参保登记”进行信息确认。
休学等在籍不在校但自愿参保的学生,请联系原班级辅导员或院(部),由其在系统内进行年级评议时,“添加学生”按钮处报送参保信息。
各院(部)请在10月30日17:00前审核完毕,届时学校统一导出参保学生信息报送医保系统。
(二)对于放弃参保青岛市居民医保的,各院(部)要逐人落实放弃原因,对未参保任何地区居民医保或职工医保的学生,各院(部)要确保医保政策宣传到位、政策变化解读清楚,并做好审核原因登记备案。
注意:本次青岛市居民医保参保信息确认(含参保和放弃参保)以系统内院部审核结果为准,请各院(部)做好线上审核,无需提交纸质版材料。
七、工作要求
(一)高度重视,做好保险政策宣传。居民医疗保险是政府实施的一项重要的民生工程,为广大学生患病风险提供保障,尤其为有既往病史、罹患大病的学生提供了基本医疗保障,帮助缓解家庭经济压力。请各学院部高度重视,切实做好居民医疗保险的政策宣传工作,同时加强学生患病风险、保险意识教育。
(二)精心部署,做好参保人员统计。保险参保关系学生切实利益,请各学院部务必精心部署,既让惠民政策人人知晓、深入人心,更要落实到人,不漏掉一名学生,真正做到有意向投保的学生能按时参保,不参保的学生能及时提交放弃参保手续。
十、常用信息
(一)青岛西海岸新区医保咨询电话(征缴、报销、政策咨询):0532-86166186
青岛西海岸新区医疗保障局地址:青岛市西海岸新区政务服务中心大楼(七墩山路77号南区)二楼
青岛市医疗保障局官方网站:http://ybj.qingdao.gov.cn
“青岛医保”微信公众号:

“青岛西海岸新区医疗保障局”微信公众号:

(二)437ccm·必赢国际(华东)学生资助中心网站:https://zizhu.upc.edu.cn
“中石大学生资助(upcxszz)”微信公众号:

学生资助中心电话:0532-86983247
学生资助中心服务站电话:0532-86981507
学生资助中心服务站地址:大学生活动中心一楼东南角
学生资助中心服务站工作时间:周一~周五(8:10-12:10,14:10-18:10)
党委学生工作部(武装部)
2024年10月28日
